
普及建模知识,助力素质教育——437必赢会员中心“橙印科技”实践团队开展第二次直播

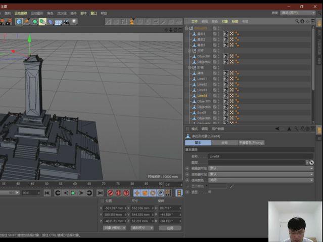
直播现场

直播现场
7月27号晚上7点10分,437必赢会员中心“橙印科技——超3D打印云科普”实践团队第二次B站直播正式开始。在范绍维老师的指导下,由团队成员刘景运同学担任本次直播的主播,向中小学生普及有关C4D的知识,提升中小学生的科学素质。本次直播实践团队全体成员均准时参加。
直播活动伊始,刘景运同学通过建立人民英雄纪念碑的模型为案例由浅入深得向观众介绍了C4D的基础操作,有利于让观众对此操作更好的理解和吸收。首先,他利用立方体作为基础形态,然后运用挤压操作,挤出要得到的结构,最后通过对细节的打磨得到最终的成品。在操作过程中,刘景运同学着重介绍了C4D的各种快捷键,让初学者能更加方便使用C4D。在问起为何要选择建立人民英雄纪念碑的模型时,刘景运同学表示:“8.1建军节马上要到了,所以我特意选择了人民英雄纪念碑作为例子。思想的提升比技术的提高更加重要,科普最重要的便是科学素养,在科普时不仅普及了相关科学知识,还在潜移默化中提高了观众的文化素养,这就是我们团队的初衷。”
本次直播时长两小时,团队成员全程用简洁凝练的语言进行讲解,同时不失风趣,让观众更好地领略到了C4D的魅力。有了上次直播的经验,团队有了更加充分的准备和更成熟的直播策略,从而取得了更加好的直播效果,团队成员备受鼓舞,并表示在最后的直播中将继续加倍努力。
